インバウンド観光に対応できる地域グローバル人材の育成 接客コミュニケーションから歴史・文化解説まで対応した語学教材 高崎商科大学 渡邉美代子教授『おらが群馬でおもてなし英語』発行
平成30年3月20日、高崎商科大学 渡邉美代子(商学部 教授)がインバウンド観光に対応できる地域グローバル人材の育成を目的に、群馬県の観光・サービス業に特化した語学教材『おらが群馬でおもてなし英語』を発行しました。本教材は、世界に開かれた観光地を目指す地域社会の英語コミュニケーション力向上を目的に、高崎商科大学の地域志向教育研究費制度を活用し3年間をかけて開発されました。

◆教材開発の背景
高崎商科大学は、平成25年に文部科学省の補助事業である「地(知)の拠点整備事業」に採択されて以来、若者人口の減少や高齢化による中心市街地の衰退など沿線の抱える課題に対して、「観光まちづくり」とそれを担う「人材づくり」という視点から、高崎市や富岡市などの自治体と連携し全学的に地域を志向した教育・研究・地域貢献を推進してきました。
群馬県には自然や温泉などの観光資源が多くあり、従来から外国人観光客が頻繁に訪れる観光地であっただけでなく、平成26年の富岡製糸場と絹産業遺産群の世界遺産登録を機にこれまでにないインバウンドの高まりを見ています。この観光需要の高まりにあわせ、飲食・宿泊業従事者や観光ガイドなど地域社会で観光を担う人々の間では英語による接客・接遇に対応できるインバウンド人材の育成が課題となっていました。今回、渡邉教授が開発した教材『おらが群馬でおもてなし英語』は、大学の語学教員が地域課題の解決に語学という面からアプローチした成果という性格を持っています。
本研究は高崎商科大学が整備する「地域研究費制度」を活用して行われました。本制度は各分野の専門教員がその専門性を活かした調査・研究を行い、地域の課題解決や地域活性化に寄与する理論や実践プログラムを導出することを目的としています。渡邉教授は平成27年度~28年度にかけて地域研究費制度を活用し、教材の開発を行ってきました。
現地フィールド調査2

現地フィールド調査3

◆教材の概要と特徴
『おらが群馬でおもてなし英語』は、観光・サービス業に従事し地域を支える方々が、英語での接客・接遇に挑戦できるように作られた教材です。接客の現場では文法の知識よりも実際にコミュニケーションが取れることが重要であるため、なるべく文法用語を用いず、また文法的な説明を最小限にとどめるという方針のもと、日常的な表現や決まり文句を実際的な会話で紹介することを重視しています。
また、単に英語で接客・接遇を行うだけでは十分なインバウンド対応とはなりません。インバウンド観光で重要なのは、その土地の文化や歴史の魅力をどれだけ伝えられるかであり、日本を訪れる外国人観光客がもっとも求めている価値のひとつでもあります。そのため、本教材では群馬県の各観光地それぞれが背景にもつ歴史的変遷、文化的変容に関しても日本語と英語の両方で書かれたエッセイを掲載しています。例えば、群馬県の特産でもある養蚕文化を始め、富岡製糸場やそこで働く工女が群馬県の発展、日本の近代化を支えたことを英語で示したり、全国的にも有名な伊香保温泉では、1576年に真田昌幸によってつくられた本線石管を使って今なお源泉が各旅館に運ばれているといった歴史あるエピソードを紹介するなど、群馬県に住まう人自身がその地の歴史や文化の価値に気づく仕掛けも施されています。
教材表紙

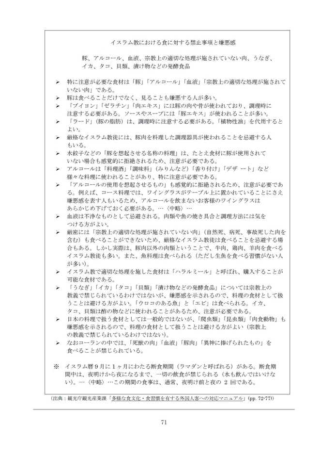
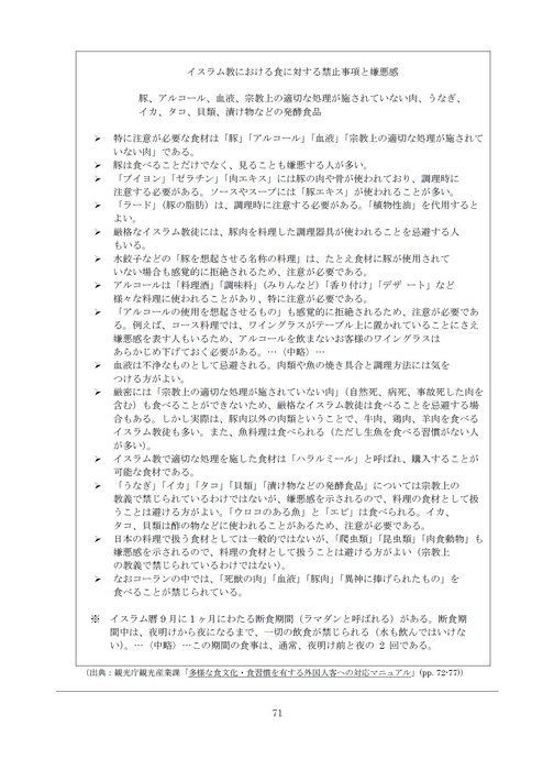
教材(イスラム教における食)

教材(入浴エチケット)

教材(富岡製糸場の工女たち)

◆今後の展開
官民連携で効果的にまちづくり事業を推進することを目的に設立された株式会社まちづくり富岡の要請を受け、平成30年6月、7月に富岡市内観光事業者約80名を対象とした英語講座「おもてなし基礎英語講座」を本教材を用いて3回実施しています。
今後は、群馬県全体でインバウンド観光に対応できる人材を育成するための教材として、また観光業界を目指す高校生・大学生向けの教材としての活用を視野に入れ、利用者の意見を取り込みながら継続的に改良を行っていく予定です。
おもてなし基礎英語講座1

おもてなし基礎英語講座2













