「自律的に課題設定・解決できる人材」の育成上の課題把握に役立つ 「戦略思考力」など3つのアセスメントサービスを 日本能率協会が10月14日(水)より提供開始
一般社団法人日本能率協会(会長:中村 正己、JMA)は、企業が人材育成上の課題を正確に把握するための「戦略思考力」、「部門課題解決力」、「部門の人と組織を活かす力」の3種類の人材アセスメントサービスを新たに開発し、2020年10月14日(水)より提供開始いたします。

コロナ禍においてビジネスを取り巻く環境は、かつて無いほど大きく、早く変化し続けています。このような中で多くの企業では、自社が掲げた将来のビジョンを達成するために、現在起きている環境の変化や将来発生しそうな課題を的確に捉え、自律的に解決していく「戦略思考力」を備えた人材の育成が喫緊の課題となっています。また、管理職においては戦略思考をチーム・組織規模で展開させ、組織力を発揮して、より大きな構想プランの完遂を牽引していく「部門課題解決力」「部門の人と組織を活かす力」も求められます。
しかし、この様な人材の育成を強化するにあたり、自社の現在の水準や課題を正確に把握できておらず、効果的な育成プランの策定に課題を持っている企業もいます。
そこで、小会では、「戦略思考力」、「部門課題解決力」、「部門の人と組織を活かす力」を備えた人材の発掘や育成に活用できる3種類の人材アセスメントを開発しました。実施企業はこの診断の結果レポートを用いて人材や組織の現在の水準、傾向を明らかにできるほか、希望する場合はどの対象にどのような教育プランが効果的かをまとめたレポートを受け取ることができます。被験者の行動に焦点を当て、その裏側にあるスキルやマインドを、被験者の主観を最大限に排して測定、評価できるアセスメント手法となっています。また、全てオンラインでのファイル交換方式のため、パソコンがあればリモートワークなどの環境下でも受験できます。
本サービスに関する問い合わせ先
一般社団法人日本能率協会 経営・人材革新センター内
担当 : 香川、鈴木
TEL : 03-3434-6616
E-mail : jma-sol@jma.or.jp
公式ホームページ: https://jma-solution.com/service/research/
参考資料
・本アセスメントの主な活用場面

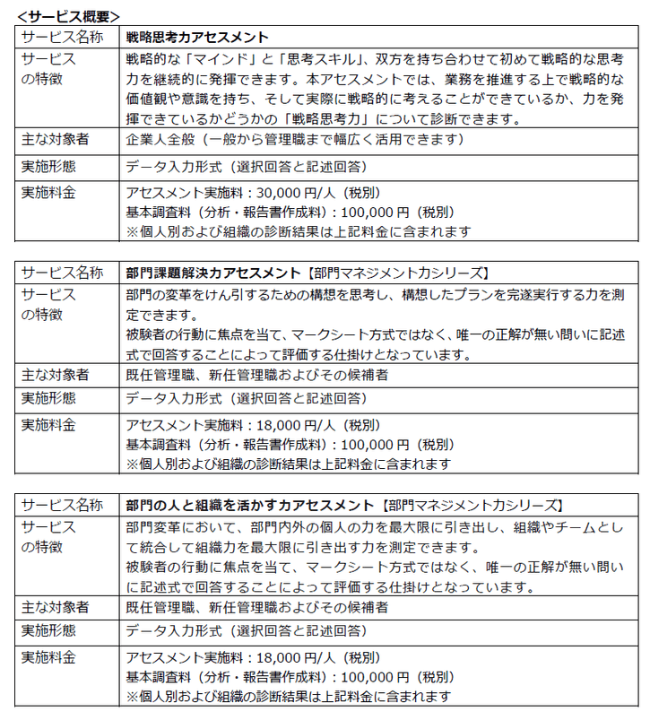
・サービス概要





