【全国初】飲食店が“農家の販路”になる 地元農業を支えるレストランモデルが国の認証を取得
― 地域課題解決に向けた取り組みが国により評価 ―

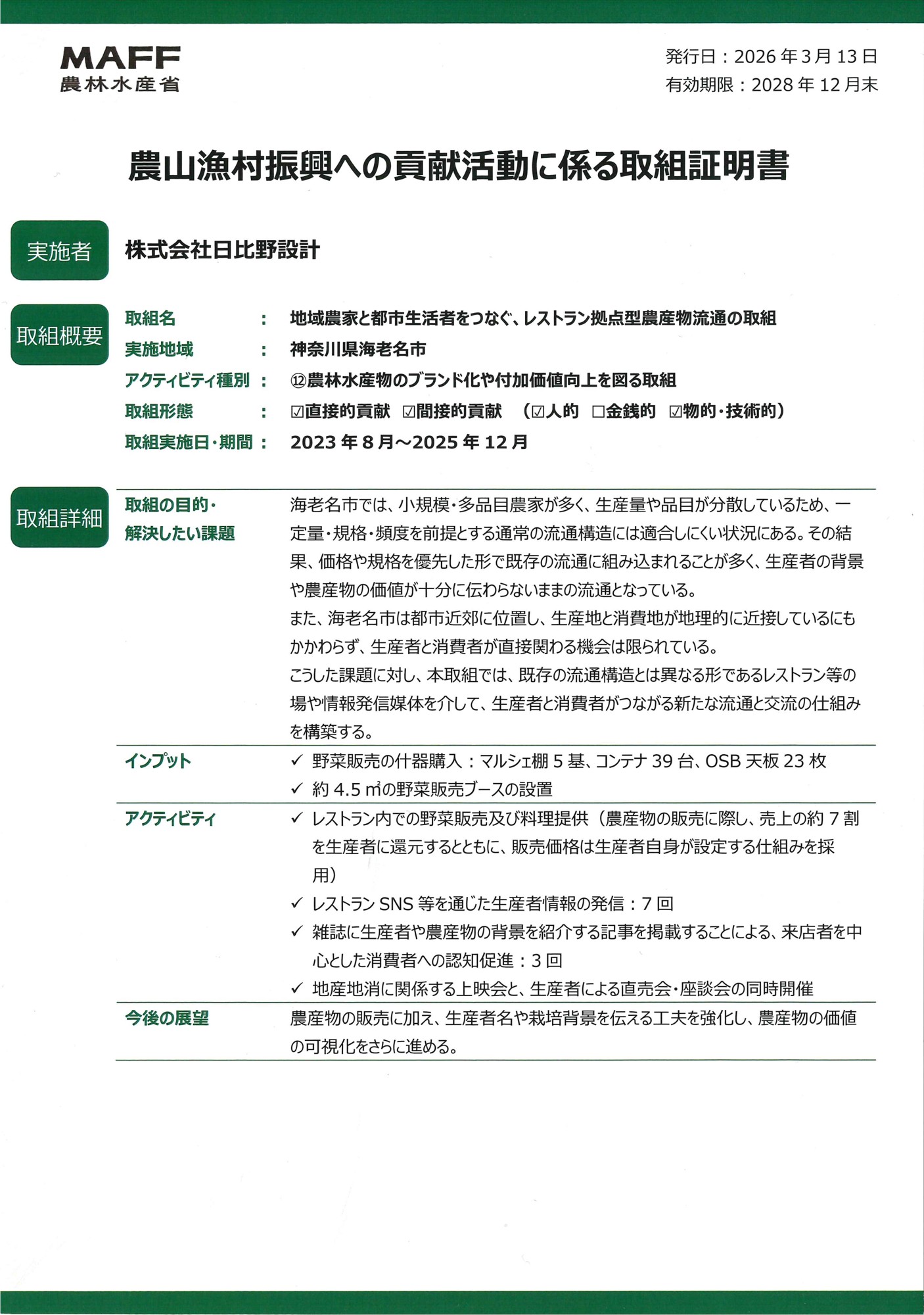
株式会社日比野設計(本社:神奈川県厚木市、代表:日比野拓)は、このたび、飲食店「2343DEPARTMENT」と「イチゴマルシェ」を通じた地域農家と都市生活者をつなぐ、 レストラン拠点型農産物流通の取組について、農林水産省が推進する「『農山漁村』インパクト可視化ガイダンス」に基づく「取組証明書」を飲食店として全国初の取得をいたしましたので、お知らせいたします。
企業が取り組む農村漁村の課題解決
現在、農山漁村では人口減少や高齢化の進行により、食料供給の不安定化や、地域が持つ多面的機能の低下といった課題が顕在化しています。こうした課題の解決には、企業をはじめとする多様なステークホルダーが連携し、それぞれのリソースを活用しながら地域の活性化を図ることが求められています。
このような背景のもと、農林水産省は令和6年度に「『農山漁村』インパクト可視化ガイダンス」を策定し、企業による取り組みがもたらす社会的・経済的価値(インパクト)を整理するとともに、その推進を後押しする制度として「取組証明書」の発行を開始しました。本証明書は、農山漁村における食料の安定供給や農林水産・食品産業の持続的発展、生活環境の維持などの課題解決に資する取り組みを対象とし、今後も継続的な実施が見込まれる活動が評価されるものです。

飲食店が行う地元農業支援
日比野設計ではこれまで、2343DEPARTMENTでの地産地消、地元野菜売り場の設置、イチゴマルシェでは地元農家の出店支援の為に通常出店料が3000円から5000円に対して、農家の出店料を500円とするなど地産地消や地域農業支援といった活動を継続し農山漁村の課題解決および地域価値の向上に取り組んでまいりました。
【具体的な支援例】
・2343DEPARTMENT店舗で使用する野菜は、地元で栽培されたものを極力活用(地元提携農家8件)
・使用する野菜を生産する農家が直接消費者に販売できる場所を店内設置(2025年販売実績 23,030点)
・農家のPR動画作成や広報支援
・マルシェへ格安で出店できる環境を整えるとともに、安定した開催日数を確保


地方再生を実現する地域循環経済の推進
「食」は誰もが一日に一度は触れるコンテンツだからこそ、地域にある良いものを地域に届け、地域で消費していくことが、消費エネルギーの削減につながり、さらに地域内で経済を循環させることにもつながると考えています。そして、その積み重ねが地方再生を後押しすると信じています。また、地方の飲食店が「食べる場所」としての役割に加え、「農家の販路」としての役割も担うことで、地域経済を支える存在になれると考えています。

資料画像




農山漁村インパクト可視化ガイダンス」に基づく「取組証明ロゴマーク」

会社概要

1972年創業の建築設計事務所。教育保育施設と福祉施設を専門とし日本全国と海外で建築設計を行っている。2025年には米国の建築系メディアでは日本の設計事務所ランキングで三位に選出。自社で保育園や飲食店、イベントを運営するなどして、グローバルとローカルの両方を意識して活動をしている。

2022年開店の地産地消がテーマの飲食店。
海老名を中心に近隣の厚木や綾瀬で生産を続ける農家と連携をし、新鮮で美味しい野菜を使った料理を提供したり、店内に地元野菜の直売所を設置していることが特徴のレストラン。

2021年11月に厚木でスタートし、毎月二日間開催する地産地消がテーマのマルシェ。
2022年からは拠点を海老名に移し、最大年間来場者数は12万人程度。
神奈川県央の方々に向けた地域にある資源や資産を伝える事を大切に続けている。
取材やプレスリリースに関するお問い合わせは下記までお願いいたします。
株式会社日比野設計
広報 増川夕真(Yuma Masukawa)
Mail :ymasukawa@hibinosekkei.com
携帯 : 08062289599














