黙食解除など求める要望書を保護者団体が 国(文科省・厚労省)に提出 209自治体への公開質問状と子どもへのアンケートを基に コロナ禍の子どもへの影響を訴える
1,593人の子どもの声から始まった保護者の活動が全国に拡大 2年半以上に及ぶ学校園生活の過剰な制限がもたらす影響への理解を求める
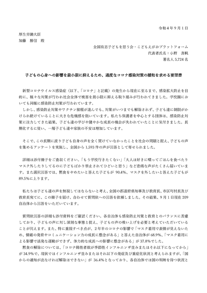
新型コロナウイルス感染症(以下、コロナ)対策が子ども達の心身や成長、健康に影響を与えていることを不安に思う全国の保護者が中心に活動する団体である全国有志子どもを思う会とこどもえがおプラットフォームは、子どもの感染対策に関する全国209自治体に対する調査の結果をもとに9月15日、文部科学省と厚生労働省に要望書を提出したのでお知らせします。
我々は、一刻も早く教育や子育てをコロナ前の環境に戻し、子ども達により良い教育が行われることを目指し、情報発信や全国各地のメンバーで自治体への要望活動等を行っています。

子どもの声を聞くアンケートについて
自治体調査に先立ち、子どもの声を聞くアンケートを実施し、まとめた冊子を全国の自治体に提出し、ホームページでも公開しました(アンケート実施期間は令和4年5月16日から7月3日)。子ども達へのアンケートは全国から1,593件集まり、その結果からは、
・「給食を話しながら食べたい」90.4%
・「マスクを外したい」89.5%
その他個別回答では、「もう学校行きたくない」「大人は好きに喋ってごはんを食べたりマスク外したりしてるのに子どもばかり禁止されてひどいと思う」など、苦しい状況を表す声が多数寄せられました。
集計結果報告書データは下部に添付
アンケート回答結果について
今回の自治体に対する調査は、全都道府県知事及び教育長、市区町村長及び教育長宛て(約1,800通)に、先述の子どもの声アンケート結果報告書と共に、質問状を送付する手順で実施しました(令和4年7月25日発送・8月31日回答分までを集計)。
回答から以下のような結果が出ました。
子ども達の状況に対し
・「何らかの対策を取りたいと考えているもの感染症対策とのバランスに苦慮している」54%
・「(コロナ禍における子ども達の状況を)深刻な事態であると感じる」26%
2年半のコロナの影響で子ども達に懸念されること
・「マスク着用で表情が見えないため、情緒の発育やコミュニケーション力の成長に懸念がある」68.9%
・「マスク着用による影響で活発な運動ができず、体力的な成長への影響に懸念がある」37.8%
・「体育や登下校でもマスクを外せない子どもが多く、熱中症に懸念がある」33%
・「同調圧力やいじめの発生に懸念がある」18%
黙食の解除について
・「国からの通知が出なければ解除はできない」36.4%
・「コロナ陽性者数が季節性インフルエンザ並みまたはそれ以下になってから」34.9%
・「現在解除を検討」2%
・「既に解除した」2%
感染症法上の取扱いについて
・「陽性者数が減少するまでは2類相当を維持する方がよいと感じている」27.8%
・「重症化率が低下してきたので2類相当(新型インフルエンザ等感染症)から5類相当に下げてもよいと感じている」26.8%
・「2類でも5類でもなく感染症法上の位置付けから解除」2.4%
回答書からは以下のことがわかりました。
・多数の自治体が、子ども達への教育上の対策と感染症対策のバランスに苦慮している。
・しかし、出来る限り子ども達の環境を良くしようと努力している。
・マスク着用が長期化する中で、子どもに多様な影響が懸念されている
・インフルエンザ以下の状況になれば制限の緩和が必要と考えているが、国の決定がなければできないと多数の自治体が考えている
集計結果報告書データは下部に添付
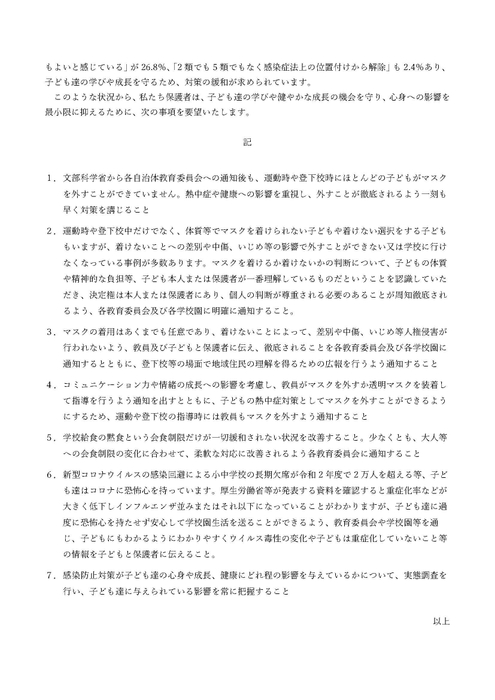
調査結果を受けて以下のことを要望しました。(項目を要約)
・文科省から運動時や登下校時には熱中症対策を優先し、マスクを外すよう通知がありましたが、ほとんどの子どもが外せていません。一刻も早く対策を講じてください。
・体質でマスクを着けられない子どもや着けない選択をする子どもが、差別やいじめ等を恐れ外せない又は学校に行けなくなる事例が多数あります。そのようなことが起こらないよう周知徹底してください。
・大人の会食制限が緩和されているのに、給食の黙食がずっと緩和されない状況を改善してください。
・コロナに対する恐怖心を子ども達に過度に持たせず、安心して学校園生活を送ることができるよう、ウイルスが弱くなっていることや子どもは重症化していないことを、子どもにもわかるように伝えてください。
・過度な感染防止対策による子ども達の心身の成長や健康に与える影響について、実態調査を行ってください。
※要望書本文は下部に画像で添付
参考情報
厚労省のHPで公開されている第74回新型コロナウイルス感染症対策アドバイザリーボードの資料では、季節性インフルエンザの全年代の重症化率は0.08%、死亡率は0.09%と示されています(2017年9月~2020年8月)。
https://www.mhlw.go.jp/content/10900000/000906106.pdf
大阪府が第一波から第七波の重症化率と死亡率等の調査結果を公表しており、第七波の全年代の重症化率は0.03%、死亡率は0.10%となっています。
https://www.pref.osaka.lg.jp/attach/38215/00433710/ikkatsu2.pdf
これらのことから、既にコロナはインフルエンザ並みの状況となっており、各自治体への調査結果に照らすと、黙食等の制限を解除してもよいと考えられます。
しかし、自治体で判断は難しく、国の通知(決定)を待つ状況です。
まとめ
調査結果とコロナの現状から、私たちは今後、子ども達の学びや健やかな成長の機会を守り、心身への影響を最小限に抑えるために、文科省及び厚労省、各自治体に対策と制限の緩和を求めていきます。
両省には要望に対する回答をお願いしています。
より多くの読者、視聴者に伝えていただければと思います。
全国有志子どもを思う会
こどもえがおプラットフォーム















