<締切迫る>コンピュータと一緒に数学を学べるソフトウェアを 開発するためクラウドファンディングを6/24まで実施!
ソフトウェアの研究・開発などを行うn次元情報空間因果律基底研究所(所在地:奈良県橿原市、代表:池上 蒔典)は、人とコンピュータとが一緒になって数学を学べるソフトウェアを開発すべく、CAMPFIREにてクラウドファンディングを開始しました。2025年6月24日(火)まで受け付けをしております。

クラウドファンディングサイト
https://camp-fire.jp/projects/852726/view
開発背景
論理的思考能力が衰えると、自分の行動について客観的な評価が出来ずに無茶苦茶な行為をするようになったり、状況を打破する為の自然な方針を産み出せなくなったり、状況について認知する為の言葉や表現などを失ったりするという、危惧があります。
自分で考えて自分で決断を下すという機会は、情報を容易に入手出来るようになり、質問への受け答えをするソフトウェアが普及して、最近は減少しつつあるように思われます。
自分で考えることを放棄した人間は容易にその自我を他者へと委ねるようになり、また、その様な他者へと自我を委ねるような人が人類の多数派を占めるようになった場合、人類にあった主体性が人類でない何かに、そうだと気づく事も無く乗っ取られてしまっている。という未来像が考えられます。
今回のクラウドファンディングでは、ヒトの一人一人が、まずは自分で考え、自分の責任で決断をするという、論理性のある意思決定の習慣の復元に向けて、ヒトとコンピュータとが共同で対話的に数学を学習できるソフトウェアを開発します。
特徴
- 信頼する規則の連鎖による説明
数学の問題は正しいと信頼できる規則(公理や定理)の積み重ねによって説明されます。ソフトウェアに問題を問うと、既知な事柄のみを用いて推論を進めて、解答に至れるときは、省略なく証明を応答します。途中で論理を飛躍させることは出来ません。
- 規則性の発見
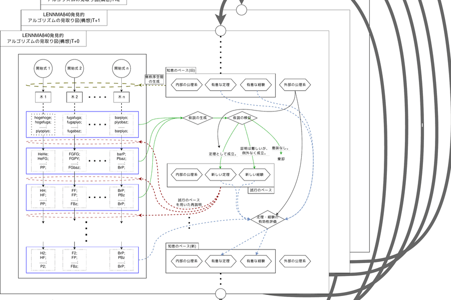
幾つもの問題を解いてゆくと、諸処の解答に共通なパターンが見えて来ることがあります。この共通なパターンをアルゴリズムに依って括り出し、定理(一度証明されたら、その後は正しいと確信できるようになる規則)として提案します。定理の成否を確かめて、定理や経験として知恵のベースのような物に加えます。定理を用いることで、従来解いた諸処の解答をシンプルに書き換えたり、一段難しい問題へと活用したりします。
- 対話的な環境
窓口を設けて、プログラムへと問題を与えたり、プログラムの応答した解答へと質問をしたり、別証が無いか聞いてみたり、ユーザが考えた証明の成否について問うなど、細かく対話できるようにします。
リターンについて
1,750円:「コンピュータと一緒に学ぶ数学」
対話的な数学学習の環境と一緒になって数学を学べる本です。
3,300円:「計算機内の代数学大系」
生きた代数学の大系をプログラムする方法が記された本です。
5,500円:「対話的な数学学習の環境・パッケージ版」
物理的なパッケージに入れて、対話的な数学学習の環境をお届けします。
※ 対話的な数学学習の環境や、チュートリアルなどは、無償でも提供されます。
プロジェクト概要
プロジェクト名: コンピュータと一緒に数学を学べる
ソフトウェアの開発・普及・改良。
期間 : 2025年6月3日(火)~2025年6月24日(火)
URL : https://camp-fire.jp/projects/852726/view
会社概要
商号 : n次元情報空間因果律基底研究所
代表者 : 池上 蒔典
所在地 : 奈良県橿原市(詳細はお問い合わせ下さい)
設立 : 2025年05月
事業内容: ソフトウェアの研究・開発
URL : https://www.rndiis.com

